Études de cas

Barrière de sécurité

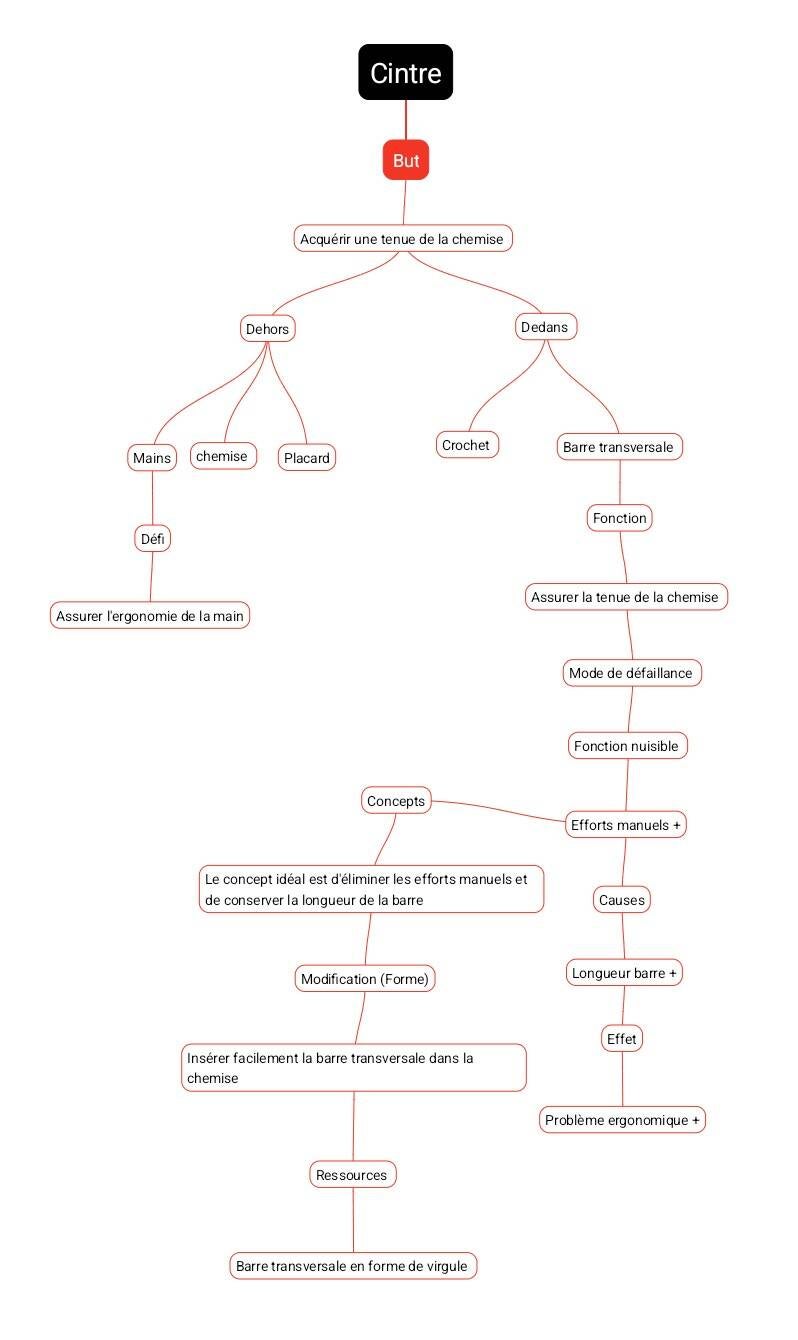
Cintre

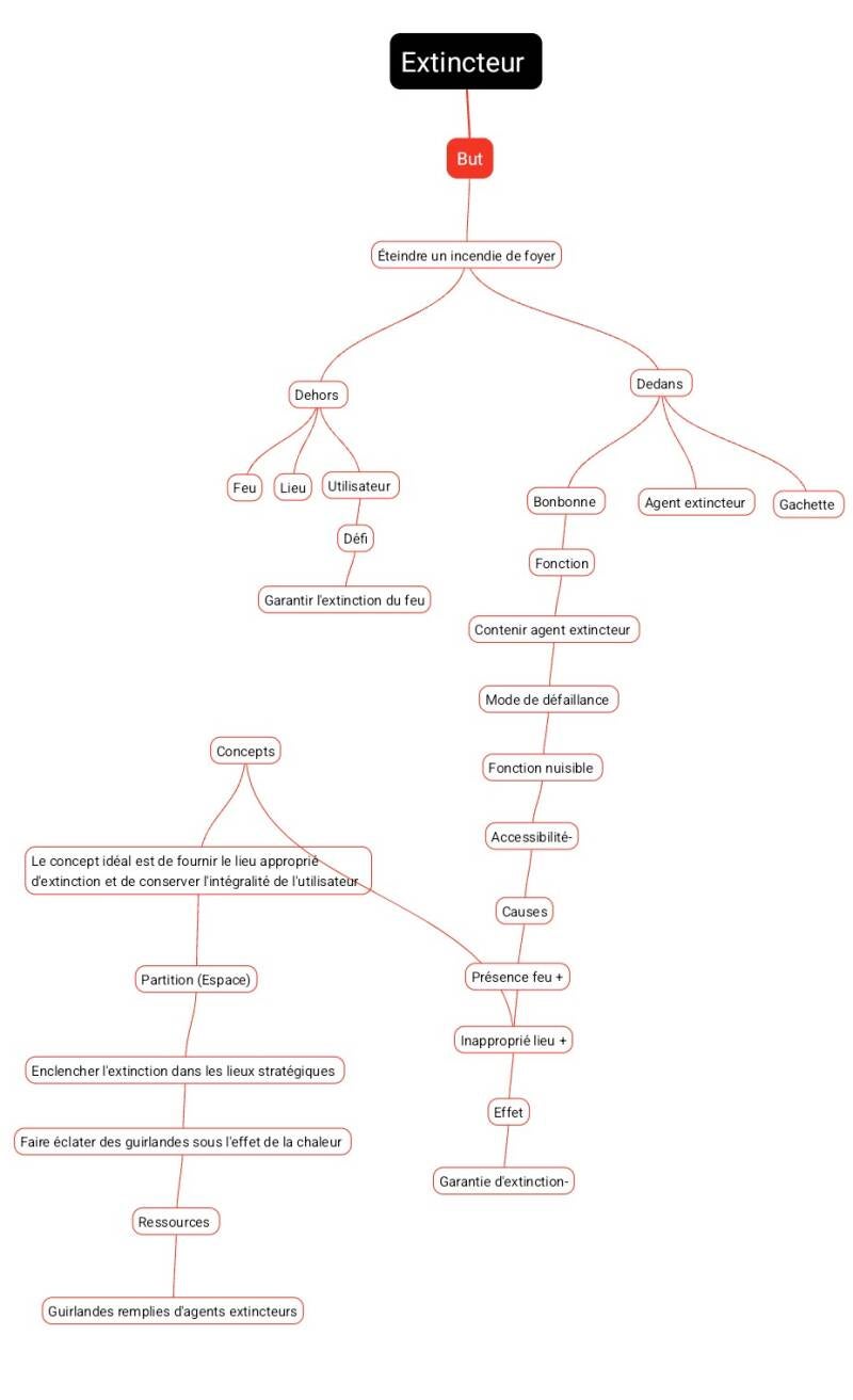
Extincteur 

Stylo

Montre

Porte avions

Fer à repasser 

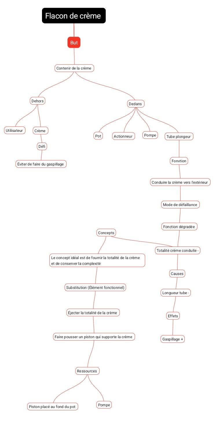
Flacon de crème 

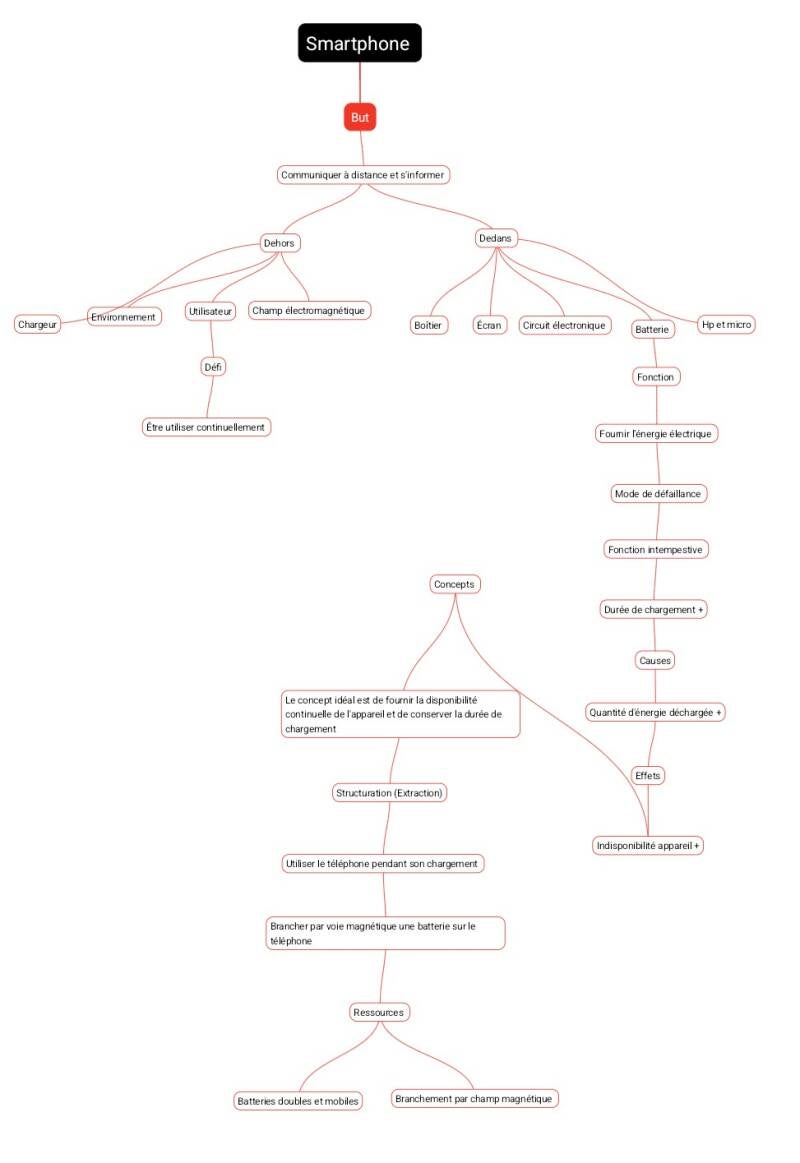
Smartphone 

Parapluie

Bougie

Porte fusible 

Échantillon à tester

Punaise 

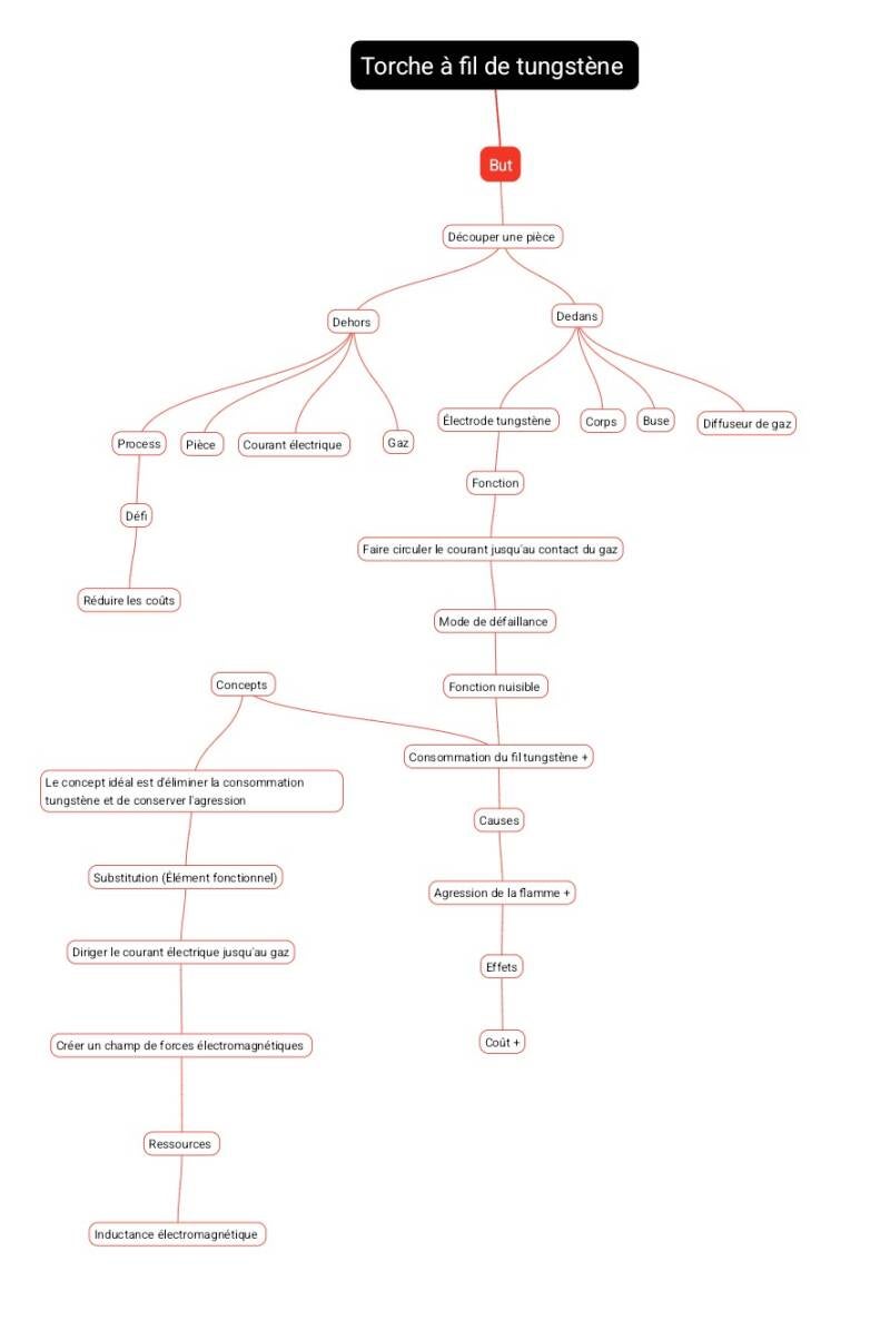
Torche de découpage 

Brosse à cheveux 

Réfrigérateur

Poubelle 

Bitume 

Brosse à dents 

Rasoir

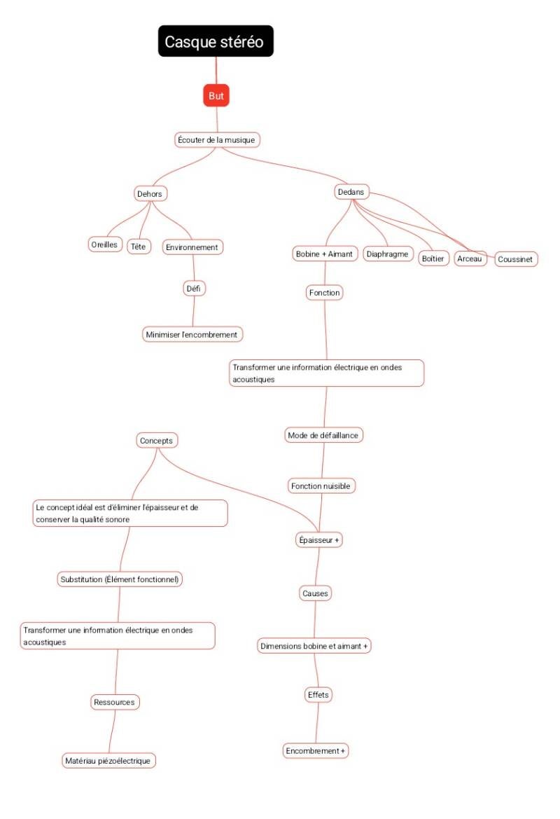
Casque stéréo